通过功率循环实验量化大功率多芯片IGBT模组热路径中的分层及降级区域
日期:2025-08-15
摘要
热传导路径的老化降级是功率半导体封装最常见的失效机理之一。由于热流路径中不同材料热膨胀系数不匹配,焊料在热机械应力下容易产生破裂、分层,从而导致疲劳失效。使用热瞬态测试技术进行热瞬态测试是功率半导体封装中热传导路径的常用表征方法。
本文介绍了通过 Simcenter Power Tester对高功率多芯片模块热传导路径中的界面破裂面积进行研究的结果。实验通过对一个 1200V/200A的 IGBT功率模块(包含 6个 IGBT芯片)进行了功率循环测试,研究了 DBC基板-baseplate界面层的焊料破裂的失效机理。结构函数作为非破坏性的评估技术,可以直接显示出现问题的结构。
实验过程
图1显示了1200V/200A IGBT功率模块。此模块是一个三相IGBT模块,由三个DBC组成,并安装在铜基板base plate上。每个DBC板上有两个IGBT芯片和两个独立Diode芯片。
.png)
图1:被测IGBT模块的布局
在实验中,对此1200V/200A IGBT功率模块施加了主动功率循环测试,DBC和baseplate之间的焊料层发生了老化降级。通过“结构函数”获得的结壳热阻Rthjc和分层开裂面积之间的关系,与通过扫描声学显微镜(SAM)估算的开裂和未连接区域进行了对比。SAM成像在功率循环测试的多个阶段定期进行,以观察焊料层的逐渐老化降级。
将被测IGBT模块安装在冷板上,在冷板和被测IGBT模块之间放置一层25μm厚的Kapton热绝缘膜,用作冷板和被测IGBT模块的铜基板base plate之间的界面材料。使用这层热绝缘膜的目的是增加被测器件外壳到环境的热阻,以便在DBC-外壳界面处实现温度波动,从而与其它失效机制相比,可以加速DBC-baseplate之间焊料层的老化降级。
被测IGBT模块中所有的IGBT器件均采用栅极-发射极电压Vge = 15V进行偏置,以使加热电流Ic以及测试电流Im在模块的每个IGBT上流动,使其发热。
在Im = 200mA的恒定测试电流下的校准曲线Tj = f(Vce),用于计算结温Tj。功率循环测试的加热电流由Simcenter Power Tester进行控制调节,以保持恒定的ΔTj = 120℃。在功率循环测试过程中,冷却水温保持在20℃。根据Vce的测量电压值进行估算,Tjmax = 140℃,Tjmin = 20℃。Ton加热时间和Toff冷却时间分别固定为50秒和60秒。这样,在被测IGBT模块的壳上实现了Tmax = 90℃、Tmin = 20℃、ΔT = 90 - 20 = 70℃的温度变化。
功率循环测试以初始的加热电流Ic = 236A开始,此时功耗PD = 704W。由于焊料层疲劳导致功率循环测试期间热阻增加,调节加热电流以保持ΔTj = 120℃为恒定。在这些条件下,引线键合剥离失效机理不是主导失效机理,并且在观察到任何引线键合剥离之前,DBC-base plate之间的焊料层会老化降级。
功率循环每进行 1000 次便暂停一次,此时通过 Simcenter Power Tester 对被测IGBT模块“在原位”进行热瞬态测试,整个功率循环测试期间总共进行了17次瞬态热测试。
在功率循环测试过程中,使用SAM(扫描声学显微镜)对IGBT模块进行表征。SAM是一种非破坏性检测技术,可以对IGBT模块的内部结构进行成像,并检测亚微米级厚度的不连续性和空隙。它通过反射回来的超声回波生成二维灰度图像。
当内部任一层出现缺陷时,结构不连续,超声信号无法穿透缺陷下方的层,从而导致 C-scan图像中出现黑色阴影。因此,从芯片层进行 C-scan时,DBC-baseplate焊料层中的缺陷会显示为黑影(图2)。
.png)
图2:功率循环测试期间在不同循环次数下扫描声学显微镜(SAM)图像
通过这种方式,C-scan扫描图像用于获得粘结区域和不连续区域之间的明显边界。不过,仅凭 SAM 图像并不能完全确定缺陷在结构中的具体位置,因此有必要结合金相截面分析进行验证。
功率循环测试在17700次循环后终止,此时结至环境的总热阻Rthja比其原始值增加了14%。实验后经确认,模块中所有的IGBT器件仍可在电气上正常工作。在最后的SAM观察之后,准备金相学横截面分析并在光学显微镜下检查,以确认老化降级的机理。
实验结果分析
如图2所示,在功率循环测试之前,被测IGBT模块在其“原始”状态下成像,在该阶段,封装内部未观察到分层、开裂或空隙。SAM成像分别在9100次、10450次、13350次和15500次循环时进行并中断功率循环测试。在17700次循环后,测试终止并进行最终扫描。
粘结附着面积的百分比计算为:粘结附着面积(%)=白色像素数/像素总数,此结果由扫描声学显微镜(SAM)提供。
图3展示了循环过程中不同次数下焊料层附着面积的估算结果。初始0次循环时,附着面积估算值为 93%,这是因为SAM处理算法将不同DBC板之间以及铜迹线与引线键合足迹之间的分隔线识别为黑色像素即分层、开裂区域。不过,由于黑色像素在其余图像中都存在,因此不会影响整体趋势判断。随着功率循环测试次数增加,破裂在焊料中逐步发展,附着面积逐渐减少,到17700 次循环后降至43%。
.png)
图3:通过SAM图像估算循环测试期间焊料层的粘结附着面积
图4显示了随着功率循环次数的增加,结构函数沿着 X轴往右移,代表热阻不断增大,而且结构函数识别了发生变化的部分是DBC- baseplate之间的界面层。然而,仅从该图还无法准确判断焊料界面层区域分层、开裂的具体分布位置。
.png)
图4:积分结构函数曲线显示随着功率循环测试的进行热阻值的增加
结-壳热阻Rthjc可以在结构函数曲线上从baseplate区域末端和热绝缘膜Kapton 薄膜区域开始之前的部分读出。图5显示了Rthjc作为循环次数的函数。可以看出,Rthjc基本保持不变,直到8000次循环,从这一点开始,Rthjc逐渐增加,直到测试结束。

图5:在功率循环测试期间,由于焊料疲劳而导致的结-壳热阻Rthjc的变化以及它与焊料层的横截面粘结附着面积的关系
Rthjc的总增量大约是其原始值的70%,估计为0.024°C/W。该增量是DBC-baseplate界面处焊料层分层、开裂的结果。图6显示的金相学横截面分析也证实了这一点。
.png)
图6:金相学横截面分析图像显示了DBC-baseplate界面处功率循环导致的分层、开裂
图5还显示了在7000次、9000次、11000次、15000次和17000次循环时测量的Rthjc值,并可以将其绘制为从图2的SAM图像估计的粘结附着面积百分比的函数。可以看出,随着粘结附着面积的减小,热阻迅速增加。
图5中还可以观察到,结构函数对结构缺陷的灵敏度与缺陷位置和芯片位置的相对关系密切相关。位于芯片正下方的缺陷对芯片的热流路径有直接影响,因此灵敏度较高;而距离芯片较远的缺陷对结构函数的影响较小。因此,只有当DBC基板-外壳焊料层的破裂扩展到约35%时,结构函数才出现变化。
裂纹通常从基板的四角开始,此时热流从芯片传向散热器的路径影响不大。随着裂纹向基板中心扩展,热流受到阻碍,结构函数曲线开始显著反映出缺陷的存在。
图7展示了7000 次循环与15000 次循环之间的微分结构函数曲线。图中的每一个峰值代表热流路径中具有不同横截面积的材料层。峰值幅度的减小,说明该层的横截面积减少;峰值在 x 轴方向的位置变化,则表示该层的热阻发生了变化。因此,可以识别各个层的热阻,如果已知材料特性,还能推算出其厚度。

图7:微分结构函数曲线,不同的峰指示着散热路径上不同的材料层
图7中最显著的峰是峰值3,对应baseplate层;其他峰则代表热流经过的不同材料层。变化最明显的是峰值2和峰值3,它们的幅度都在减小;而峰值1 和峰值 4 的幅度几乎保持不变。幅度减小表明 DBC 基板与baseplate界面的焊料层横截面积减少;与此同时,峰值2和峰值3在x轴往右移反映了焊料层热阻的增加。
在图7的微分结构函数曲线中,峰值3(即壳的部分)的K值可以绘制为循环次数的函数,如图8所示。

图8:微分结构函数曲线上峰3表示base plate区域的K值在功率循环测试中显示出稳定下降,表明散热横截面积减小
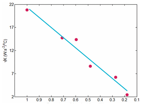
随着功率循环次数的增加,K 值明显下降,表明横截面积减少。为了揭示这两个量之间的关系,我们将前面通过 SAM 图像估算的横截面积,与微分结构函数得到的 K 值进行了对比。结果如图9所示,K 值与横截面积的平方呈线性关系。这是本研究的重要发现之一。

图9:K值由微分结构函数曲线的base plate区域的数值给出,并与焊料层横截面积的平方成线性相关
接下来我们观察测试模块内的各个单独 IGBT 器件。在经历17700次功率循环后,所有器件依然正常工作。但此时的 SAM 图像显示,不同 IGBT 芯片下方的焊料分层程度不同。因此,我们进一步研究了这种热流的不均匀性是否会在各个 IGBT 芯片的结构函数曲线中体现出来。为此,我们在测试中改用导热硅脂作为界面材料,取代功率循环阶段使用的 Kapton 薄膜。通过热瞬态测试,分别测量了每个 IGBT 器件的热阻抗,并计算其结构函数。
每个单独的IGBT器件下的附着面积是根据SAM图像在17700次循环时估算的,如图10所示。IGBT器件的编号为1到6。

图10:功率循环17700次后的SAM图像显示了6个IGBT器件下不同程度的分层、开裂
图11 给出了各器件下方的附着面积百分比,从小到大依次为:IGBT 4、IGBT 2、IGBT 3、IGBT 5、IGBT 6,最后是IGBT 1。图中还显示了各 IGBT的积分结构函数曲线。

图11:17700次循环后每个IGBT器件的局部粘结附着面积百分比和每个IGBT器件的积分结构函数曲线
可以看到,不同曲线间存在明显差异,这是由于DBC-base plate界面下方的不连续程度不同所致。对于受焊料疲劳影响较小的IGBT 1和IGBT 6,其曲线上不同热层的特征最容易识别;而分层破裂程度更高的器件,其结构中不同材料层的特征开始消失。IGBT 4 受裂纹影响最严重,其曲线已无法区分不同材料层的特征。因此,我们得出结论:结到环境的热阻Rthja可以直接与单个 IGBT 下方的附着面积百分比进行比较。
图12 显示了各个IGBT 的Rthja与其下方焊料附着面积之间的关系,与图5结果类似,Rthja与附着面积呈相关性。

图12:单个IGBT器件在17700次循环后的结-环境热阻Rthja,是每个IGBT器件下方连接面积的函数
如果进一步绘制 K 值与附着面积百分比的平方的关系,如图13所示,则可以再次得到清晰的线性关系,即 K 值是各个IGBT 附着面积百分比的平方的函数。

图13:K值作为各个IGBT器件的部分连接面积的平方的函数
实验结论
本研究通过 Simcenter Power Tester 中的结构函数,作为一种非破坏性测试手段,对大功率多芯片IGBT模块在重复功率循环条件下的热流路径完整性进行了评估。实验对象为一个1200V / 200 A 的 IGBT 功率模块(包含 6 个 IGBT 芯片)进行了功率循环测试,研究了DBC-base plate界面层焊料破裂的失效机理。
在功率循环过程中,定期进行热瞬态测试和SAM成像,并据此计算结构函数,估算焊料层的破裂面积。随后通过横截面分析确认了不连续区域确实位于DBC-base plate之间的界面层。
结果表明,由结构函数估算的结壳热阻Rthjc变化,与 SAM 图像计算得到的焊料层剩余附着面积之间存在明显相关性。此外,微分结构函数中的K值与SAM 图像估算的附着面积百分比的平方呈线性关系。对模块内单个 IGBT 芯片的局部热阻测量及结构函数分析也得出了相同结论。
因此,Simcenter Power Tester 及其结构函数分析方法,可以非破坏性地评估功率模块及其单个器件特定层的降级程度。这一方法可作为功率模块热流路径完整性评估的首选测试工具,在决定是否需要进一步、且耗时较长的检测手段(如 SAM)或破坏性分析之前,快速筛查器件的质量情况。

参考文献
M.A. Eleffendi, et al. “Quantification of cracked area in therm al path of high-power multi-chip modules using transient thermal impedance measurement,” Microelectronics Reliability (2015), http://dx.doi.org/10.1016/j.microrel.2016.01.002
关于上海坤道
上海坤道信息技术有限公司成立于2009年,前身为英国Flomerics公司中国代表处,现为西门子工业软件(原Mentor Graphics公司)在中国大陆的授权金牌和专家级(Expert Partner)合作伙伴。一直以来,坤道专注于热仿真和热测试领域,为电子半导体、汽车、航天航空等行业提供Simcenter FloEFD、Flotherm Flexx、Flomaster等流体传热仿真软件解决方案和Simcenter T3STER热阻测试、Simcenter POWERTESTER功率循环测试、SanjSCOPETM 反射率热成像系统等硬件解决方案,具备资深专业、经验丰富的技术团队提供产品销售、项目咨询、硬件定制开发和技术培训等服务。目前,坤道公司已为400多家企业与机构提供热仿真&热测试解决方案和应用实践落地。
欢迎关注 上海坤道 SimuCAD 公众号,我们将为您带来最新产品资讯和专业的解决方案。
.jpg)
联系我们:
电话:021-62157100
邮箱:marketing@simu-cad.com
官网:http://www.simu-cad.com
哔哩哔哩:上海坤道SIMUCAD










沪公网安备 31010602003953号